当前日期:
学校网站经管首页系情介绍经管新闻政策规章图视经管招聘信息资源下载联系我们人才培养高校辅导员

首页信息中心教学管理  
 
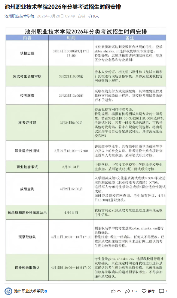
【招生宣传】2026年分类考试招生安排
来源:系办 点击数:1048次 更新时间:2026/3/20 18:41:07
【刷新页面】【加入收藏】【打印此文】 【关闭窗口】
上一篇:经济与管理系圆满完成实验实训中心主任暨专业群副主任2025年度考核工作 下一篇:【招生宣传】2026年池州职业技术学院分类招生宣传
 

网友点评
没有点评
参与点评

 用户名:验证码: 看不清楚请点击刷新验证码
 请文明参与讨论,禁止谩骂攻击
  友情链接
cssci来源期刊cscd来源期刊慕课网中国知网安徽先锋网会计管理池州市政府就业管理系统
物流证书试点财税技能大赛国贸技能大赛市场调查大赛职业教育诊改创新创业大赛教育厅人事处池州人事考试教育厅高教处
学院电子政务学生资助系统干部教育在线
精品课程 | 联系方式 | 主任寄语 | 教学名师 | 网站管理
池州职业技术学院经济与管理系技术支持  邮件:fanglin9231@sohu.com 电话:0566-2092436  地址:安徽省池州市建设西路389号